Skip to content
decorative line illustration of mountains

Case study

Drive-it App

UX user flow

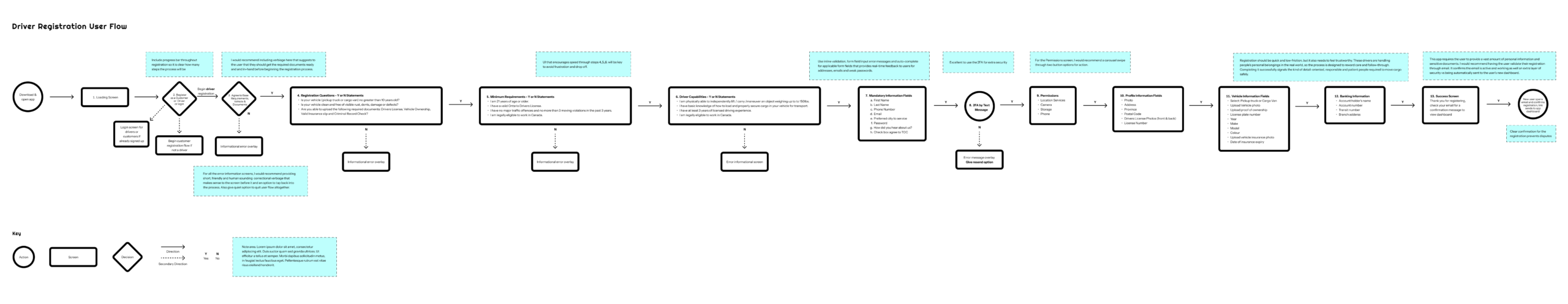
This project focused on designing a smooth, easy-to-follow onboarding experience for a driver-based mobile app. The goal was to create a registration flow that feels clear from the first step through to completion, helping reduce confusion and drop-off along the way. I started by mapping the full user journey, thinking through each step a driver would take and where they might hesitate or need more guidance.

From there, I built out detailed user flows and translated them into wireframes, keeping a strong focus on structure, hierarchy, and simplicity. The final screens bring everything together through a cohesive visual system, including custom branding, logo, and colour palette, all designed to support the experience without getting in the way of it.

While the app itself is conceptual, the process and thinking behind the work reflect real-world UX practice. A password-protected Figma file is available to view the full set of screens up close and see how the experience comes together in person. Email me to access.

A password-protected Figma file is available to view the full set of screens up close and better see how the experience comes together in person. Email me to access.

I’ll share a secret about good design:

solves a problem, stays timeless, generates emotion, takes a risk and leaves an impression

solves a problem, stays timeless, generates emotion, takes a risk and leaves an impression

solves a problem, stays timeless, generates emotion, takes a risk and leaves an impression

solves a problem, stays timeless, generates emotion, takes a risk and leaves an impression